

About Us
Organization Chart
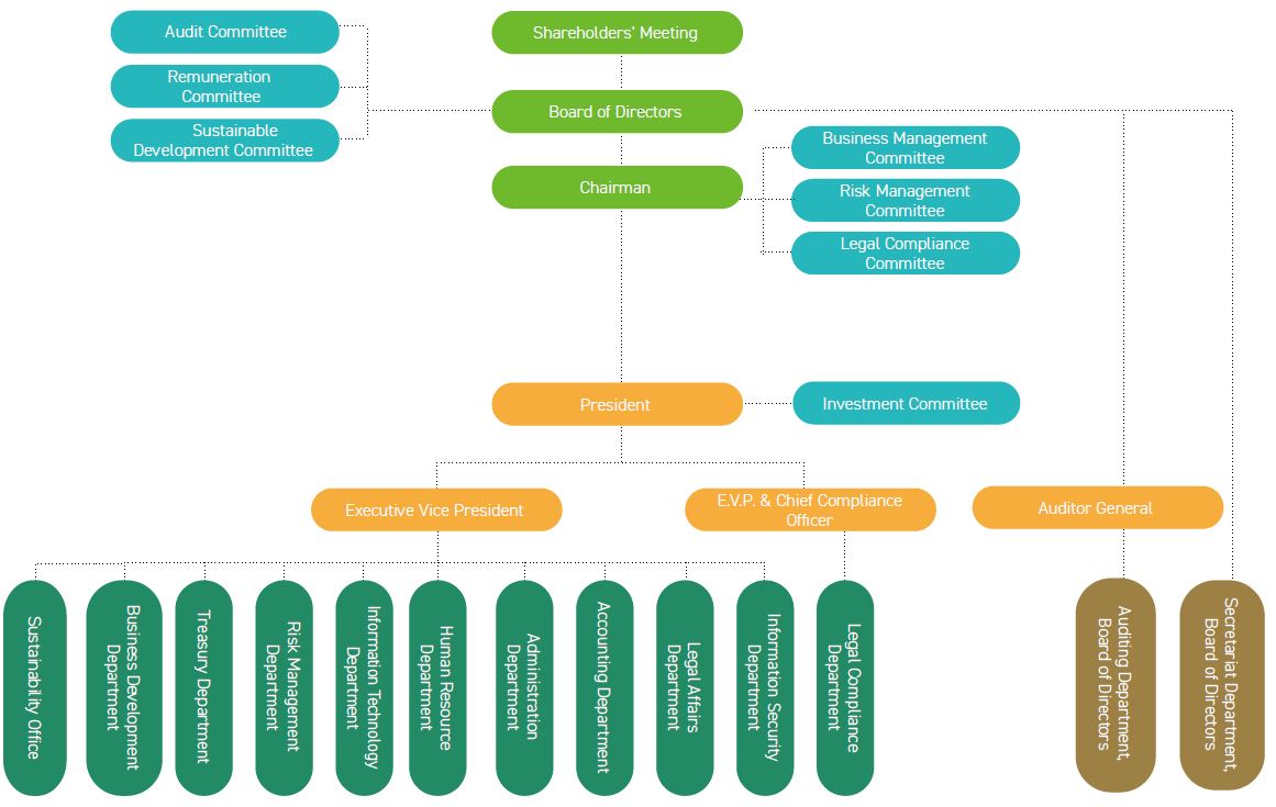
On the aspect of organizational structure, TCFHC has established Secretariat Department and Auditing Department under the Board of Directors. Secretariat Department is responsible for managing shareholders meetings, Board of directors meetings and secretarial affairs of the Board. Auditing Department is responsible for assisting the board of directors and mangers in inspecting and measuring operational effectiveness and efficiency, and making recommendations for improvements properly. On the other hand, TCFHC has established functional committees, like Audit Committee, Remuneration Committee and Sustainable Development Committee. TCFHC also has established managerial committee, like Business Management Committee, Risk Management Committee, Legal Compliance Committee and Investment Committee, etc. In addition, TCFHC has established eleven Departments under the President which are responsible for operating the company’s management and business promotion. These eleven Departments are Sustainability Office, Business Development Department, Treasury Department, Risk Management Department, Information Technology Department, Human Resources Department, Administration Department, Accounting Department, Legal Affairs Department, Information Security Department and Compliance Department. To sum up, TCFHC not only has pursued the sustainable business development, but also determined to become the best remarkable company in corporate governance.
